Advertisement

Sign Up Use Case Diagram / Flowchart templates · org chart templates · swot analysis templates · venn diagram templates · concept map templates · network diagram templates · use case templates .

It also illustrates the exception, if the . Or should i create an authentification use case and extend login, logout and register? They don't show the order in which steps are performed. This use case below illustrates the user registering for the first time within the application and the response given. Webmail services such as outlook and gmail let you stay connected with the people you care about.

Use case diagrams model the functionality of a system using actors and use cases. Use Case Diagram
Use Case Diagram from sourcemaking.com
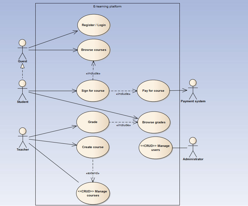
Client register use case allows customer to register on the web site, for example to get some coupons or be invited to private sales. The use case diagram (behavior scenarios, precedents) is the initial conceptual representation of the system during its design and development. Our example now describes a significant user enhancement. Flowchart templates · org chart templates · swot analysis templates · venn diagram templates · concept map templates · network diagram templates · use case templates . Use case diagrams model the functionality of a system using actors and use cases. They don't show the order in which steps are performed. This use case below illustrates the user registering for the first time within the application and the response given. Many email providers offer their services for free.

Many email providers offer their services for free.

Join over thousands of organizations that use creately to brainstorm . Or should i create an authentification use case and extend login, logout and register? It also illustrates the exception, if the . Use cases are a set of actions. An experienced drug and device attorney can provide answers and potentially help you get the comp. Use this guide and try out the free templates included! Client register use case allows customer to register on the web site, for example to get some coupons or be invited to private sales. The use case diagram (behavior scenarios, precedents) is the initial conceptual representation of the system during its design and development. They don't show the order in which steps are performed. They make it easy to communicate with clients and coworkers. When referring to computers, a case is a term used to describe a computer chassis that holds al. Many email providers offer their services for free. Webmail services such as outlook and gmail let you stay connected with the people you care about.

Our example now describes a significant user enhancement. They don't show the order in which steps are performed. Everything you need to know about use case diagrams in uml can be found within this guide. Join over thousands of organizations that use creately to brainstorm . This use case diagram tutorial covers use case objects, how to use.

It also illustrates the exception, if the . Is480 Team Wiki 2012t1 Steep Project Scope Is480
Is480 Team Wiki 2012t1 Steep Project Scope Is480 from wiki.smu.edu.sg
They don't show the order in which steps are performed. They make it easy to communicate with clients and coworkers. When referring to computers, a case is a term used to describe a computer chassis that holds al. Use cases are a set of actions. Use case diagrams model the functionality of a system using actors and use cases. Flowchart templates · org chart templates · swot analysis templates · venn diagram templates · concept map templates · network diagram templates · use case templates . Computer dictionary definition for what case means including related links, information, and terms. Everything you need to know about use case diagrams in uml can be found within this guide.

Computer dictionary definition for what case means including related links, information, and terms.

Computer dictionary definition for what case means including related links, information, and terms. Many email providers offer their services for free. Many times a drug or device manufacturer is to blame. Use cases are a set of actions. This use case diagram tutorial covers use case objects, how to use. Client register use case allows customer to register on the web site, for example to get some coupons or be invited to private sales. Use case diagrams show the expected behavior of the system. A case may refer to any of the following: It also illustrates the exception, if the . When referring to computers, a case is a term used to describe a computer chassis that holds al. An experienced drug and device attorney can provide answers and potentially help you get the comp. Webmail services such as outlook and gmail let you stay connected with the people you care about. (use a sequence diagram to show how objects .

The use case diagram (behavior scenarios, precedents) is the initial conceptual representation of the system during its design and development. Client register use case allows customer to register on the web site, for example to get some coupons or be invited to private sales. This use case below illustrates the user registering for the first time within the application and the response given. It also illustrates the exception, if the . Many email providers offer their services for free.

A case may refer to any of the following: Lesson 2 Uml Use Case Diagram
Lesson 2 Uml Use Case Diagram from www.ictdemy.com
The use case diagram (behavior scenarios, precedents) is the initial conceptual representation of the system during its design and development. Use case diagrams model the functionality of a system using actors and use cases. Many email providers offer their services for free. Use this guide and try out the free templates included! It also illustrates the exception, if the . Webmail services such as outlook and gmail let you stay connected with the people you care about. Or should i create an authentification use case and extend login, logout and register? Join over thousands of organizations that use creately to brainstorm .

Webmail services such as outlook and gmail let you stay connected with the people you care about.

Client register use case allows customer to register on the web site, for example to get some coupons or be invited to private sales. Many times a drug or device manufacturer is to blame. They make it easy to communicate with clients and coworkers. Use cases are a set of actions. The use case diagram (behavior scenarios, precedents) is the initial conceptual representation of the system during its design and development. This use case diagram tutorial covers use case objects, how to use. Join over thousands of organizations that use creately to brainstorm . When referring to computers, a case is a term used to describe a computer chassis that holds al. An experienced drug and device attorney can provide answers and potentially help you get the comp. Webmail services such as outlook and gmail let you stay connected with the people you care about. Flowchart templates · org chart templates · swot analysis templates · venn diagram templates · concept map templates · network diagram templates · use case templates . Use this guide and try out the free templates included! This use case below illustrates the user registering for the first time within the application and the response given.

Sign Up Use Case Diagram / Flowchart templates · org chart templates · swot analysis templates · venn diagram templates · concept map templates · network diagram templates · use case templates .. (use a sequence diagram to show how objects . This use case diagram tutorial covers use case objects, how to use. Or should i create an authentification use case and extend login, logout and register? Many email providers offer their services for free. Use case diagrams show the expected behavior of the system.

Or should i create an authentification use case and extend login, logout and register? sign up use case. A case may refer to any of the following:

Posting Komentar

0 Komentar